FAQs
Contact Us
Email
KISWAHILI
The United Republic of Tanzania
Public Private Partnership Centre
( PPPC )
MENU
Home
About Us
Welcome Note
Mission, Vision and Core Values
Historical Background
Core Functions
Administration
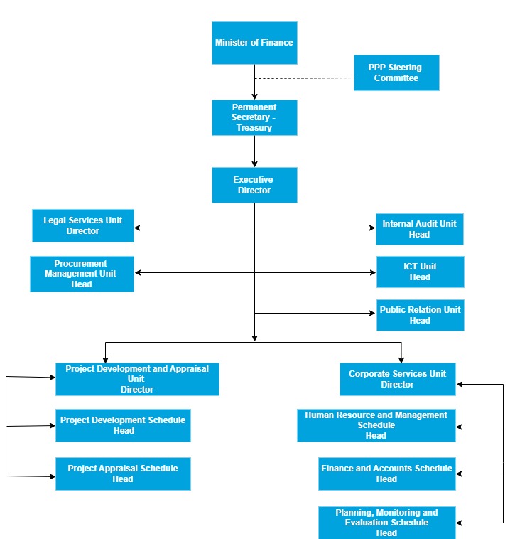
Organization Structure
PPP Steering Committee
Management Team
Legal Framework
PPP Policy
PPP Act
PPP Regulations
Standard PPP Documents
PPP Pipeline
Featured PPP Projects
PPP Projects List
SOURCE Disclosure
Resources
PPP Online Toolkit
Project Screening and Analytics Tool
World Bank Resource Center
Tanzania PPP Research
PPP Reports
PPP in other news
Invitation to invest
Expression of Interest
Tenders
Media
News
Events
Speeches
Press Releases
Gallery
Photo Gallery
Video Gallery
Project
PROJECTS
Test
INVITATION LETTERS
Seminar
FOREING INVESTORS
LOCAL INVESTORS
Home
About Us
Administration
Organization Structure
Organization Structure
instagram
facebook
youtube
twitter
linkedin